联系我们
|
微信
微信号:173-8657-9030
扫一扫 获取优惠券
欢迎访问程力专用汽车股份有限公司销售二十六分公司网站!
全国销售热线:
173-8657-9030
网站首页
关于我们
公司简介
企业文化
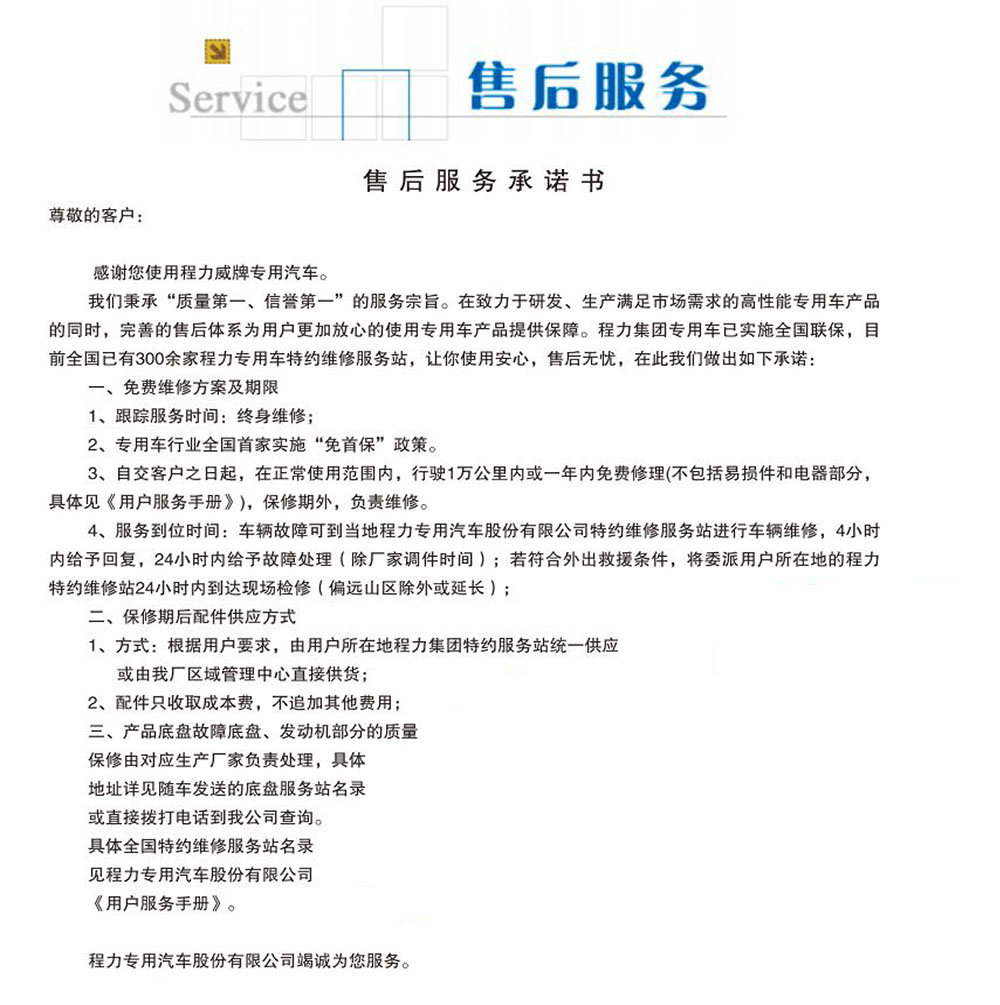
售后服务
购车流程
联系我们
新闻中心
公司新闻
行业动态
技术资料
视频展示
客户案例
产品中心
压缩垃圾车
垃圾站
勾臂式垃圾车
挂桶垃圾车
餐厨垃圾车
对接式垃圾车
摆臂垃圾车
厢式垃圾车
桶装垃圾车
垃圾箱
客户案例
售后服务
购车流程
联系我们
当前位置 :
网站首页
>
产品中心
>
环卫垃圾车
>
压缩垃圾车
>
咨询电话:173-8657-9030
产品中心
环卫垃圾车
压缩垃圾车
垃圾站
勾臂式垃圾车
挂桶垃圾车
餐厨垃圾车
对接式垃圾车
摆臂垃圾车
厢式垃圾车
桶装垃圾车
垃圾箱
新能源系列
纯电动垃圾车
纯电动扫路车
纯电动抑尘车
纯电动洒水车
纯电动洗扫车
电动道路清洗车
纯电动吸尘车
环卫车系列
扫路车
洗扫车
吸尘车
高压清洗车
吸污车
吸粪车
清洗吸污车
光固化修复车
污水处理车
清淤车
光伏板清洗车
除雪车
洒水车
抑尘车
应急装备系列
消防车
应急电源车
救险车/排涝车
指挥车
淋浴车
宿营车
餐车/保障车
被服洗涤车
移动厕所车
移动净水车
运兵车
方舱车
检修车
同类车型
东风华神新能源压缩垃圾车
东风天锦后双桥压缩垃圾车
东风天锦压缩垃圾车
福田领航ES5压缩垃圾车
福田领航ES7压缩垃圾车
福田欧曼行星压缩垃圾车
福田小卡3弧形箱体压缩垃圾车
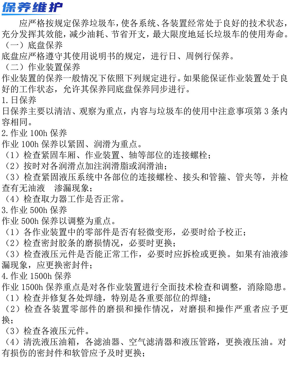
作者:程力专用汽车股份有限公司销售二十六分公司 发布时间:25-08-15
销售经理:叶经理
销售热线:173-8657-9030
微信在线:173-8657-9030
公司网址:http://www.cljtzz.com
公司地址:湖北省随州市南郊平原岗程力汽车工业园
产品亮点
FEATURES
微信扫一扫,关注我们